深度研究是一种基于大型语言模型的写作系统,旨在围绕特定主题进行框架构建、资料收集与调研成果的整合,核心价值在于通过多步骤推理和多模态信息处理,能够高效完成复杂的研究任务。深度研究适合需多步骤推理、跨源数据整合的任务,在学术研究中的应用包括进行跨学科文献综述、开展复杂的实验设计与数据分析等。

提示:使用深度研究功能,如选择来源为全网检索,如成功生成研究报告,每次消耗的 token 数约在 100 万到 200 万之间,如选择来源为学术期刊,每次消耗的 token 数可降低最高 70% 。
深度搜索高昂的 token 消耗,本质上是在充分发挥模型能力的前提下,理解与实现用户复杂研究需求的必然权衡:在实现深度研究的完整过程中,采用了效率与质量的平衡策略,即动态搜索确保信息的时效性,多模态处理提升分析深度,超长上下文支持连贯推理,结构化输出满足专业需求。若 token 数不足,将无法实现全流程功能。
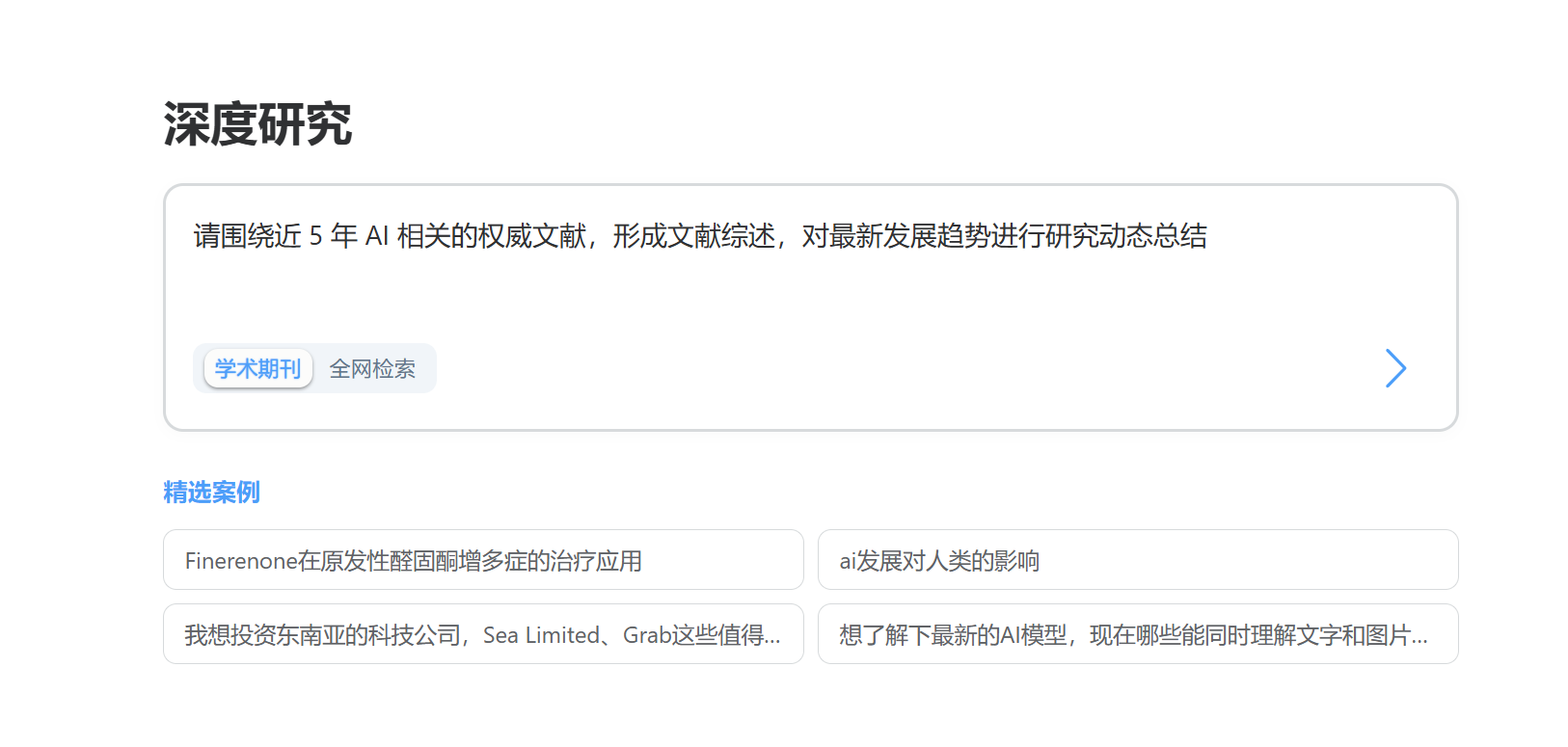
因此,在开始使用深度研究功能之前,我们可以通过查看输入框下方的精选案例,初步了解深度研究功能在整合多源数据,动态优化研究路径,自动生成结构化报告等方面的具体应用。

使用流程
作为 AI 驱动的深度研究助手的重要功能,深度研究旨在通过自动化流程完成复杂主题的系统性研究,使用步骤包括用户输入研究主题、自动爬取全网权威信息和生成结构化报告三部分。以下将围绕使用深度研究功能,开展文献综述这一角度,介绍深度研究的使用流程。
输入研究主题
在输入框内,输入某一具体的研究主题并设置相应的来源范围:
- 学术期刊:包括 PubMed、ArXiv、CrossRef 和中文核心期刊的文献数据;
- 全网检索:在互联网进行深度搜索,数据类型为网站信息。
点击发送按键后,模型会在理解用户意图的基础上,将该主题拆解为多个相关子任务。

在输入研究问题时,我们可以灵活使用以下技巧,以取得更好的效果:
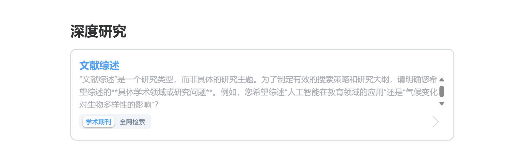
初始提问直接以自然语言表达核心需求,这一方式尤其适合对某一领域不熟悉的用户快速进入研究流程。具体到学术研究层面,围绕某一主题进行跨学科文献综述,或进行实验设计与数据分析,亦或进行复杂问题解构与研究,均是深度搜索的理想应用场景。
使用权威学术资源优先策略,即在输入的主题添加上类似“优先访问 PubMed 和 IEEE Xplore”指令,提升学术资源在数据源中的占比,使得生成的内容更加真实可信,且更具学术价值。
不必担心输入的研究主题过于宽泛,请放心大胆地使用深度搜索功能进行探索,如检索到的信息不足以生成详尽的调研报告,只需对输入的内容进行进一步的补充或阐述即可。

形成研究框架,检索全网信息
在输入研究问题后,模型会在充分理解查询意图的基础上,将研究问题拆解为多个子任务。

在充分理解用户的查询意图的基础上,模型会自动生成相应的研究框架,并按照该框架,在全网进行深度搜索相应资料。

不同于一般检索,深度研究具有以下优势:
基于大模型的语义理解能力,在识别查询意图的基础上进行任务拆解,确保信息覆盖的全面性。
采用闭环验证机制,自动识别信息缺口,并触发多轮搜索(一般为 3 - 5 轮),极大提升了信息密度。
通过上下文窗口整合跨源数据,生成结构化报告,避免信息的简单罗列。

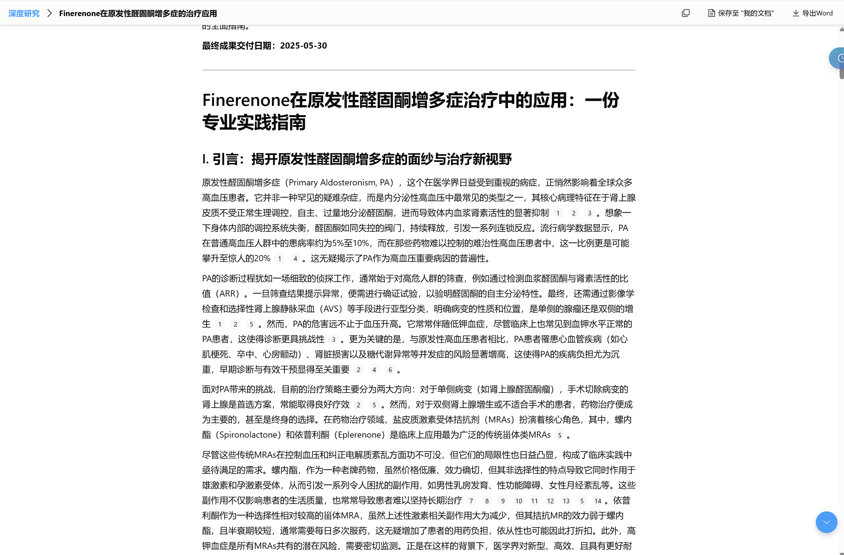
生成结构化报告
完成关键信息的检索后,模型会在研究大纲的基础上生成结构化报告,等待时间约为 3 - 6 分钟。


将光标移动至引文部分,可查看对应内容的直接来源,点击对应链接,可直接打开来源网页,方便验证生成的内容是否真实可信。

如需对内容进行进一步调整,我们可以选择将结构化报告保存至“我的文档”,在文档写作模块对内容进行编辑与润色,或者将报告导出成 word,在其它文档编辑工具中进行继续写作。


历史记录查看与编辑
在右侧的历史记录列表,可以查看已生成的研究内容,相关记录按照生成时间倒序排列。对于生成失败的查询记录,我们可以将其删除。
